0%

前端与编译原理

实习前临时抱佛脚研究下编译原理,其实前端近些年不少重要的新技术其实是跟编译原理关系非常大。React在实现上有两个亮点:JSX、Virtual Dom,其中JSX就跟编译原理息息相关。想要提高自己的层次,未来定会好好补补基础。

1.编译原理基础内容

1.1 编译过程

词法分析 => 语法分析 => 语义分析 (前端)=> 中间代码生成 => 代码优化 => 目标代码生成 (后端)

1.2 词法分析 => Token序列

以乘法计算代码分析为例

1
var answer = 6 * 7;

将用到的词列成表格,分别写出各部分的值和类型

type value
Keyword var
Identifier answer
Punctuator =
Numeric 6
Punctuator *
Numeric 7
Punctuator ;

1.3 语法分析 => AST(抽象语法树)

还是上述乘法计算

1
var answer = 6 * 7;

这次将其展开成为AST抽象语法树

ast

1.4 语法解析器算法

分析形式包括

CSG、CFG

Top-Down Paring、Bottom-Up Parsing

Recursive Descent、Shift Reduce

LL(1)(GCC) 、LR(0)、LALR(1)、SLR(1)

parsing

1.5 JS文法

1
2
3
4
5
6
7
8
9
10
11
12
13
14
15
16
17
18
19
20
21
22
Literal
: NULLTOKEN
| TRUETOKEN
| FALSETOKEN
| NUMBER
| STRING
| '/'
| DIVEQUAL
;

Property
: IDENT ':' AssignmentExpr
| STRING ':' AssignmentExpr
| NUMBER ':' AssignmentExpr
| IDENT IDENT '(' ')' OPENBRACE FunctionBody CLOSEBRACE
| IDENT IDENT '(' FormalParameterList ')' OPENBRACE FunctionBody CLOSEBRACE
;

PropertyList
: Property
| PropertyList ',' Property
;

1.6 其他待补充内容

语义检查

  1. 变量是否声明
  2. 变量类型
  3. 类是否重定义
  4. 类里面的方法是否重定义
  5. 标识符里是否使用了保留字

中间代码生成

代码优化

目标代码生成

前端到底跟编译原理有哪些关系?

2.模板引擎:Jade

受Haml的影响以JavaScript实现用于node的高性能模板引擎

1
2
3
4
5
6
7
8
h1 Jade - node template engine
#container.col
p.
Jade is a terse and simple
templating language with a
strong focus on performance
and powerful features.

html文件

1
2
3
4
5
6
7
8
9
<h1>Jade - node template engine</h1>
<div id="container" class="col">
<p>
Jade is a terse and simple
templating language with a
strong focus on performance
and powerful features.
</p>
</div>

2.1 词法分析:字符扫描器

2.2 语法分析:Recursive Descent

jade-ast

建立类似于DOM树的AST,结点上附带相关信息,如属性,名称等

2.3 代码生成

遍历上文中生成的AST树,生成JS代码。传入运行时环境,执行生成的函数,得到最终的模板输出

1
2
3
4
5
6
7
8
9
10
11
12
13
14
15
16
17
18
19
20
21
22
function (locals, jade)
{
var buf = [];
var jade_mixins = {};
var jade_interp;

jade_debug.unshift(new jade.DebugItem(0, "jade.jade"));
jade_debug.unshift(new jade.DebugItem(1, "jade.jade"));
buf.push("<h1>");
jade_debug.unshift(new jade.DebugItem(undefined, jade_debug[0].filename));
jade_debug.unshift(new jade.DebugItem(1, jade_debug[0].filename));
buf.push("Jade - node template engine");
jade_debug.shift();
jade_debug.shift();
buf.push("</h1>");
...
buf.push("</div>");
jade_debug.shift();
jade_debug.shift();

return buf.join("");
}

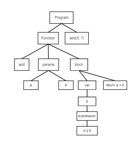
3.代码验证:JSHint

Javascript代码验证工具,可以检查你的代码并提供相关的代码改进意见

1
2
3
4
5
6
7
8
function add(a, b)
{
var b = b || 0;

return a + b;
}

add(5, 7);

jshint.js: line 3, col 9, ‘b’ is already defined.

词法分析:字符扫描器

语法分析:Top Down Operator Precedence

3.1 JSHint AST

jshint-ast

自顶向下,解析时检查代码错误

4.代码压缩:UglifyJS

使用JavaScript编写的JavaScript代码压缩器

  1. 解析器,通过JavaScript代码产生AST(parse-js)
  2. 代码生成器,通过AST生成JavaScript代码
  3. 压缩器,通过转换器对AST进行优化
  4. 变量名压缩器,将变量名转换为单个字母
  5. 作用域分析器,在AST上提供变量作用域相关信息
  6. 树遍历器,对AST的节点进行遍历操作
  7. 树转换器,对AST的树型结构进行转换
1
2
3
4
5
function sum(first, second)
{
return first + second;
}
function sum(e,t){return e+t};

Input - Tokenize => Tokens - Parse => AST - Mangle => AST - Squeeze => AST(移除多余代码块、变量声明合并、改变语句写法)- Generate => Result

uglifyjs-ast

5.CSS预处理

5.1 以Less.js为例

1
2
3
4
5
6
7
8
9
10
11
12
13
14
15
16
17
18
19
20
21
22
@base: #f938ab;
.box-shadow(@style, @c) when (iscolor(@c)) {
-webkit-box-shadow: @style @c;
box-shadow: @style @c;
}
.box-shadow(@style, @alpha: 50%) when (isnumber(@alpha)) {
.box-shadow(@style, rgba(0, 0, 0, @alpha));
}
.box {
color: saturate(@base, 5%);
border-color: lighten(@base, 30%);
div { .box-shadow(0 0 5px, 30%) }
}
/* 编译结果 */
.box {
color: #fe33ac;
border-color: #fdcdea;
}
.box div {
-webkit-box-shadow: 0 0 5px rgba(0, 0, 0, 0.3);
box-shadow: 0 0 5px rgba(0, 0, 0, 0.3);
}

5.2 编译过程

Input - parser => AST (注:Lexer被包含在Parser中)

Ruleset -> Rule -> Value -> Expression -> Entity

1
2
3
4
5
6
7
8
9
10
11
12
.class {
color: #fff;
border: 1px solid #000;
width: @w + 4px;
> .child {...}
}
/* 对应的AST树 */
Ruleset (Selector '.class', [ Rule ("color", Value ([Expression [Color #fff]]))
Rule ("border", Value ([Expression [Dimension 1px][Keyword "solid"][Color #000]]))
Rule ("width", Value ([Expression [Operation " + " [Variable "@w"][Dimension 4px]]]))
Ruleset (Selector [Element '>', '.child'], [...])
])

之后程序遍历AST,根据AST的内容同时进行函数注册,表达式求值等操作,生成新的AST,再根据新的AST树生成最终的CSS代码

6.转译语言:CoffeeScript

CoffeeScript是一套JavaScript的转译语言,会将类似 Ruby 语法的代码编译成 JavaScript,而且大部分结构都相似,但不同的是 CoffeeScript 拥有更严格的语法

1
2
3
4
5
6
7
8
9
10
11
square = (x) -> x * x
cube = (x) -> square(x) * x
var cube, square;

square = function(x) {
return x * x;
};

cube = function(x) {
return square(x) * x;
};

6.1 不同之处

Lexer相比前文介绍的工具,加入了少量正则表达式;

Parser使用语法解析器自动生成工具Jsion(bison的Javascript版)

CoffeeScript文法

1
2
3
4
5
6
7
8
9
10
11
12
13
14
15
16
17
18
19
Root: [
o '',
o 'Body'
]
Body: [
o 'Line',
o 'Body TERMINATOR Line',
o 'Body TERMINATOR'
]
Line: [
o 'Expression'
o 'Statement'
]
Statement: [
o 'Return'
o 'Comment'
o 'STATEMENT'
]
...

7.混写语言:React JSX

JSX语法,像是在Javascript代码里直接写XML的语法,实质上这只是一个语法糖,每一个XML标签都会被JSX转换工具转换成纯Javascript代码

1
2
3
4
5
6
7
8
9
10
11
12
var HelloMessage = React.createClass({
render: function() {
return <div>Hello {this.props.name}</div>;
}
});
React.render(<HelloMessage name="John" />, mountNode);
var HelloMessage = React.createClass({displayName: "HelloMessage",
render: function() {
return React.createElement("div", null, "Hello ", this.props.name);
}
});
React.render(React.createElement(HelloMessage, {name: "John"}), mountNode);

使用开源JavaScript语法解析器esprima,在源码中加入JSX相关的解析代码

使用修改后的JavaScript语法解析器来生成AST,再遍历AST结点生成最终转换后的Js代码

1
2
3
4
5
6
<X> </X> => React.createElement(X, null)
<X prop="1" /> => React.createElement(X, {prop: '1'}, null)
<X prop="2"><Y /></X> => React.createElement(X, {prop:'2'},
React.createElement(Y, null)
)
<div /> => React.createElement("div", null)

其它应用方向

  1. 游戏引擎脚本语言
  2. Markdown转换

拓展

  1. V8 LexerParser
  2. Rhino LexerParser
-------------本文结束感谢您的阅读-------------

欢迎关注我的其它发布渠道